Disponible pour des missions freelance

Emile ALARY

Ingénieur mécanique, électronique & robotique — de la conception CAO au PCB en passant par la robotique industrielle et la scénographie technique.

ENSAM Arts et Métiers Mécanique industrielle Électronique & PCB Robotique & Automatisation Impression 3D
3+
Expériences pro
10+
Projets réalisés
5
Outils CAO maîtrisés
2026
Diplôme ENSAM

À propos

Ingénieur pluridisciplinaire, passionné par la création de systèmes qui allient mécanique, électronique et logiciel.

Diplômé de l'ENSAM (Arts et Métiers) en robotique et intelligence artificielle, je conçois des systèmes complets allant de la pièce mécanique à la carte électronique, jusqu'à l'interface logicielle de contrôle.

Mon expérience couvre la conception électrique industrielle chez ArianeGroup, l'automatisation robotique chez IDEMIA, et une activité freelance active centrée sur la scénographie technique et le prototypage sur mesure.

Je conçois des PCB sous KiCad, modélise des pièces sous SolidWorks ou FreeCAD, programme des microcontrôleurs, et développe des interfaces de contrôle temps réel. J'imprime en 3D tout ce que je conçois pour valider rapidement les prototypes.

🇫🇷 Français Langue maternelle
🇬🇧 Anglais Courant

Informations

📍 Localisation Paris, France
✉️ Email emilealary@gmail.com
📱 Téléphone +33 6 95 84 57 19
💼 LinkedIn Emile Alary
🎓 Formation ENSAM – Robotique & IA
🔍 Statut ● Disponible

Compétences techniques

Un profil hybride couvrant mécanique, électronique, simulation et développement logiciel.

⚙️

CAO & Simulation

  • SolidWorks
  • CATIA V5
  • 3DExperience
  • FreeCAD
  • Abaqus (MEF)
🔌

Électronique & PCB

  • Conception de PCB (KiCad, EasyEDA)
  • Schémas électriques industriels (See Electrical)
  • Conception électrique industrielle
  • Systèmes d'automatisation
  • Assemblage & prototypage
  • Microcontrôleurs (ATmega, Arduino)
💻

Programmation

  • Python (robotique, automatisation)
  • C++ (systèmes embarqués)
  • JavaScript (interfaces web)
  • MATLAB
🖨️

Fabrication & Prototypage

  • Impression 3D FDM (Bambulab, Prusa)
  • Slicer Cura / Bambu Studio
  • Conception pour impression 3D
  • Assemblage mécanique
  • Documentation technique

Projets réalisés

Du PCB sur mesure aux structures mécaniques — chaque projet combine plusieurs disciplines.

Freelance — Scénographie

Structure Mécanique Scénique

Conception de structures modulaires scéniques : en profilés aluminium avec liaisons charnières et fixations sur mesure, ou en bois (type casier alvéolaire grande échelle). Modélisation complète sous FreeCAD, avec détails d'assemblage, tolérances et rendu dimensionné à l'échelle humaine.

SolidWorks Profilés alu Bois Assemblage Mécanique
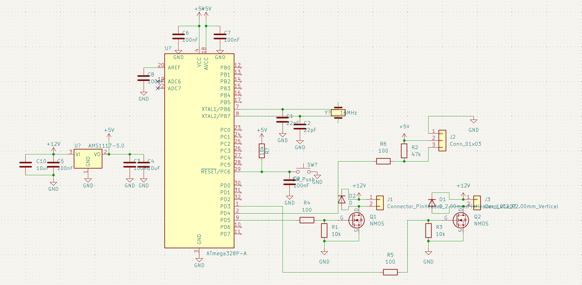
Électronique — PCB Design

Conception de Schémas Électriques

Réalisation de schémas électriques complets sous KiCad : alimentation 12V/5V, microcontrôleur ESP32, drivers MOSFET, connecteurs d'entrées/sorties et protection de circuit. Étapes de vérification DRC et génération des fichiers Gerber.

KiCad ESP32 MOSFET Schématique
Électronique — PCB sur mesure

Conception PCB Clé en Main

De la schématique à la carte physique prête à souder : conception de PCBs personnalisés sous KiCad, placement des composants, routage des pistes de puissance et de signal, validation DRC, rendu 3D et envoi en fabrication industrielle. Chaque carte est livrée testée et documentée.

KiCad PCB Layout Schématique Fabrication DRC
Électronique — PCB sur mesure

Carte de Contrôle 3 Axes

Conception et fabrication d'une carte de contrôle 3 axes sous KiCad : ESP32, trois drivers moteur avec radiateurs, connecteurs de puissance et de signal. Assemblage et câblage complets avec validation en conditions réelles.

KiCad ESP32 Driver 3 axes PCB Assemblage
Simulation — MEF

Analyse par Éléments Finis (Abaqus)

Simulation d'un essai de compression multi-couches sous Abaqus : maillage adaptatif, définition des lois matériaux, conditions aux limites et post-traitement des déplacements et contraintes.

Abaqus MEF Contraintes Simulation ENSAM
Développement — Interface de contrôle

Interface Web Temps Réel — Moteurs

Application web de chorégraphie de moteurs développée en JavaScript vanilla. Timeline interactive SVG pour créer des séquences de mouvement, playhead draggable, calibration par moteur, connexion WebSocket pour le contrôle temps réel du matériel.

JavaScript SVG WebSocket UI/UX Temps réel
Prototypage — Impression 3D

Pièces 3D sur Mesure — Bibliothèque de Composants

Conception et impression 3D de nombreuses pièces mécaniques sur mesure pour des applications variées : accessoires scéniques (support miroir Reine des Neiges, remonte-ampoule), composants mécaniques (grande roue, carter, support Arduino), et pièces de structure (table cartes, queue de rat). Maîtrise complète du workflow CAO → STL → impression → post-traitement.

FreeCAD SolidWorks CATIA V5 3DExperience Bambulab Prusa Cura Scénographie
CAO — SolidWorks

Conception Pièces Mécaniques

Modélisation de pièces mécaniques de précision sous SolidWorks : disque rotatif avec logements de centrage, cotation fonctionnelle et préparation pour fabrication (usinage ou impression). Respect des tolérances et des ajustements.

SolidWorks Cotation Usinage
Stage — Recherche

Automatisation de Tests par Bras Robotique

Stage de recherche chez IDEMIA : développement de programmes Python pour contrôler un bras robotique chargé d'automatiser des séquences de test de détection de fraude. Amélioration de la fiabilité et de la reproductibilité des tests.

Python Robotique Automatisation IDEMIA

Expérience professionnelle

Un parcours combinant industrie aérospatiale, recherche en robotique et ingénierie freelance.

Ingénieur Concepteur Freelance
Indépendant — France
2024 – Présent
  • Conception et fabrication d'équipements scéniques sur mesure (instruments motorisés, structures mécaniques)
  • Modélisation 3D et fabrication de composants structurels (SolidWorks, FreeCAD)
  • Conception et fabrication de PCB personnalisés (KiCad) avec intégration électronique complète
  • Assemblage électronique, intégration système et tests de validation
  • Développement d'interfaces web de contrôle en temps réel
Stage de Fin d'Études — Conception Électrique & Automatisation
ArianeGroup — Bordeaux, France
Fév. – Août 2025
  • Contribution à la conception de systèmes électriques industriels pour applications aérospatiales
  • Participation au développement et à l'intégration de systèmes automatisés
  • Conception et optimisation de schémas électriques pour applications industrielles
  • Renforcement des compétences sur les normes de l'ingénierie électrique industrielle
Stage de Recherche — Automatisation de Détection de Fraude
IDEMIA — Paris, France
Juin – Juil. 2024
  • Projet de recherche sur l'automatisation de tests via un bras robotique
  • Développement de programmes Python pour le contrôle de systèmes robotiques
  • Amélioration de l'efficacité et de la fiabilité des tests grâce à l'automatisation
Stagiaire Opérateur Maintenance
Cryo'Ice — Metz, France
Juil. – Août 2023
  • Opérations de maintenance dans une usine de fabrication de glace carbonique
  • Diagnostic et résolution de problèmes mécaniques sur équipements de production

Formation

Grande école d'ingénieurs avec spécialisation en robotique et intelligence artificielle.

Diplôme d'Ingénieur — Robotique & IA

ENSAM (Arts et Métiers) — Metz & Paris
📅 Sept. 2022 – Janv. 2026
  • Formation généraliste d'ingénieur avec forte orientation en conception mécanique
  • Parcours Robotique et Intelligence Artificielle en partenariat avec Sorbonne Université
  • Module entrepreneuriat (PEIT)
  • Projets pluridisciplinaires (mécanique, électronique, informatique)

Classes Préparatoires Scientifiques (PT)

Lycée Voltaire — Paris
📅 2020 – 2022
  • Programme intensif en mathématiques, physique et sciences de l'ingénieur
  • Préparation aux concours d'entrée des grandes écoles d'ingénieurs
  • Rigueur analytique et capacité de résolution de problèmes complexes

Centres d'intérêt

Des passions qui nourrissent ma créativité technique.

🤖 Robotique & projets DIY
🎻 Orchestre — Contrebasse
Voile — Catamaran
🃏 Poker (Texas Hold'em)
🔧 Mécanique automobile
🖨️ Maker / Impression 3D

Me contacter

Disponible pour des missions freelance, stages ou opportunités d'emploi.

Vous avez un projet de conception mécanique, un PCB à réaliser, une automatisation à développer ou un prototype à fabriquer ? Contactez-moi, je serai ravi d'en discuter.

Je réponds généralement sous 24h.

📄

Curriculum Vitae

Téléchargez mon CV complet au format PDF pour tous les détails de mon parcours et de mes compétences.

↓ Télécharger le CV (PDF)